2026-03-10 12:45:12 北京市田径运动协会
各相关企业、机构:
北京市田径运动协会是经北京市民政局注册登记的市级田径类唯一合法行业性社会团体。长期以来,协会肩负北京市各级田径活动组织及全民体育推广责任,并在赛事组织、品牌传播及综合管理方面积累了丰富的实践经验。
为进一步规范采购流程,提升服务保障能力,打造高效、稳定、优质的供应商体系,确保各类田径赛事及相关活动顺利实施,现面向全社会开放供应商入库申请工作。有关事项通知如下:
一、入库申请范围
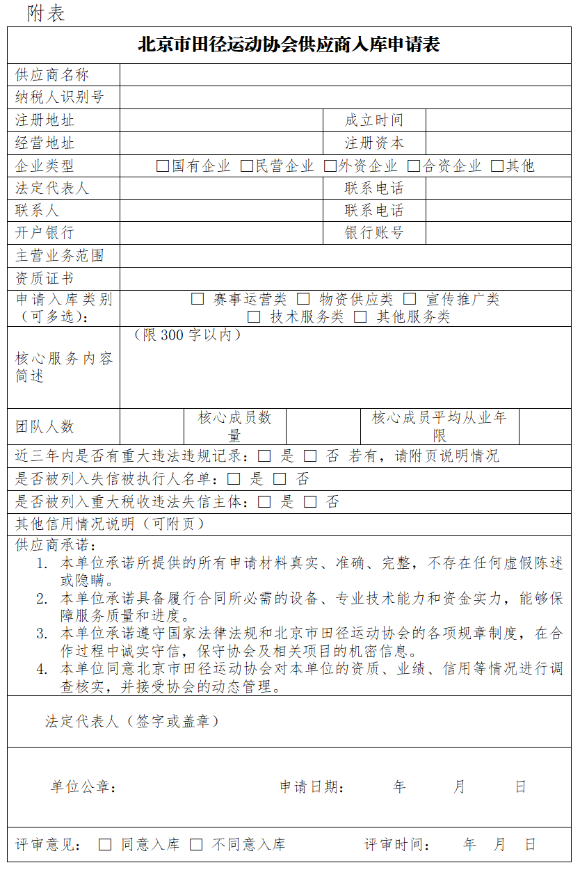
本次供应商入库涵盖以下五大类别:
1.赛事运营类:包括但不限于赛事整体策划、执行管理、场地搭建、计时计分系统服务、赛事安保服务等。
2.物资供应类:涵盖田径专业器材、赛事服装、奖品奖杯、宣传物料等物资的生产、供应与配送服务。
3.宣传推广类:包括赛事品牌策划、媒体宣传投放、新媒体内容运营、视觉设计与传播等综合推广服务。
4.技术服务类:涉及赛事信息系统开发、数据采集与分析、网络通信保障、智能化平台建设等技术支持服务。
5.其他服务类:包括礼仪接待、多语种翻译、交通后勤、医疗保障等与田径赛事及协会活动相关的配套服务。
二、申请条件
(一)基本条件
1.具备独立承担民事责任的能力,依法在中华人民共和国境内注册的企业法人、事业单位法人或其他合法组织。
2.具有良好的商业信誉和健全的财务会计制度,近三年内无重大违法违纪行为,未被列入失信被执行人名单、重大税收违法案件当事人名单等信用异常名录。
3.具备履行合同所必需的专业技术能力、设备条件和服务团队,能够确保服务质量与履约时效。
4.依法缴纳各项税收和社会保障资金,具有良好的纳税记录。
(二)专项条件
1.赛事运营类:须具备田径或同类体育赛事组织经验,拥有专业执行团队,熟悉中国田协相关规则与流程,具备大型赛事统筹能力。
2.物资供应类:应具备相关产品的生产或代理资质,所提供产品须符合国家质量标准,具备稳定供货能力及完善的售后服务体系。
3.宣传推广类:需具备较强的创意策划能力,拥有主流媒体及新媒体资源,有成功体育赛事宣传案例者优先。
4.技术服务类:应具备软件开发、系统集成或数据服务经验,拥有专业技术团队,可提供定制化技术解决方案。
5.其他服务类:须具备相应行业资质和从业经验,服务流程规范,响应及时,客户评价良好。
三、申请材料
请申请单位提交以下材料,并逐页加盖单位公章:
1.《供应商入库申请表》(见附件);
2.营业执照副本复印件;
3.法定代表人身份证明及身份证复印件;委托他人办理的,需提供授权委托书及受托人身份证复印件;
4.近两年经审计的财务报表或银行资信证明;
5.相关行业资质证书复印件(如赛事运营许可、特种设备生产许可、高新技术企业证书等);
6.业绩证明材料:近三年内承接的类似项目合同、中标通知书、用户反馈或验收报告等;
7.企业信用报告(通过“信用中国”官网查询并打印);
8.其他有助于展示企业综合实力与服务能力的补充材料。
四、申请流程
1.材料提交:请将上述材料按顺序整理成册,于2026年3月27日前将完整PDF版材料发送至协会指定邮箱。审核通过后按通知要求将纸质材料发送至协会。
2.资格审核:协会将组织评审小组对申请材料进行集中审核,重点评估企业资质、财务状况、履约能力及信用记录。
3.入库公示:通过审核的供应商名单将在北京市田径运动协会官方网站进行公示。
4.入库通知:公示无异议后,协会将正式发放《供应商入库通知书》,纳入协会合格供应商名录。
五、其他事项
1.本次入库申请不收取任何费用。
2.供应商入库有效期为两年。期满前需重新提交申请,协会将组织复审。
3.协会实行供应商动态管理机制,定期开展履约评价,对服务质量不达标、存在违约或失信行为的供应商,将予以警告或取消入库资格。
4.入库供应商可参与协会后续组织的各类采购项目投标,但不保证中标,最终结果将依据项目评审程序确定。
5.有意向的供应商请将以上材料打包发送到协会邮箱baa@baa.org.cn。邮件名以“类别(如:赛事运营)+服务名称(如:搭建)+公司名称”形式、打包文件名称相同。
北京市田径运动协会
2026年3月10日
